预告!2025中国西部微波射频技术研讨会即将在成都举办
作者: 发布时间:2026-01-23 16:16:07 浏览量:
在当今数字化浪潮席卷全球的时代,微波射频技术作为现代通信、航空航天、国防等众多高科技领域的核心支撑技术,正以前所未有的速度发展和变革。作为中国西部地区电子信息产业的重要基地,成都凭借其深厚的科研底蕴、完备的产业体系以及丰富的人才储备,在微波射频技术领域展现出强劲的发展势头和巨大的潜力。2025年,成都将再次迎来一场备受瞩目的行业盛会——2025中国西部微波射频技术研讨会,暨第三十届国际电子测试测量研讨会!

研讨会继续由《电子技术应用》与中国电子展组委会共同策划,邀请了国内外先进半导体厂商、测试测量厂商、资深技术专家,助力设计人员深入了解微波/射频设计及测试中使用的技术和技巧,切实解决工程师们遇到的特殊设计难题!
会议时间:2025年7月10日(周四)13:00-16:30
会议地点: 成都世纪城新国际会展中心8号馆M1会议室
本次研讨会由电子科技大学电子科学与工程学院刘颜回教授领衔,思仪科技、是德科技、艾默生、ADI等多位专家带来多场主题演讲,本次研讨会聚焦微波射频领域的前沿技术和热门议题,包括:陈列天线、B5G/6G测试、射频与微波开关器件、5G-A的测试等。 欢迎进入大会解锁!
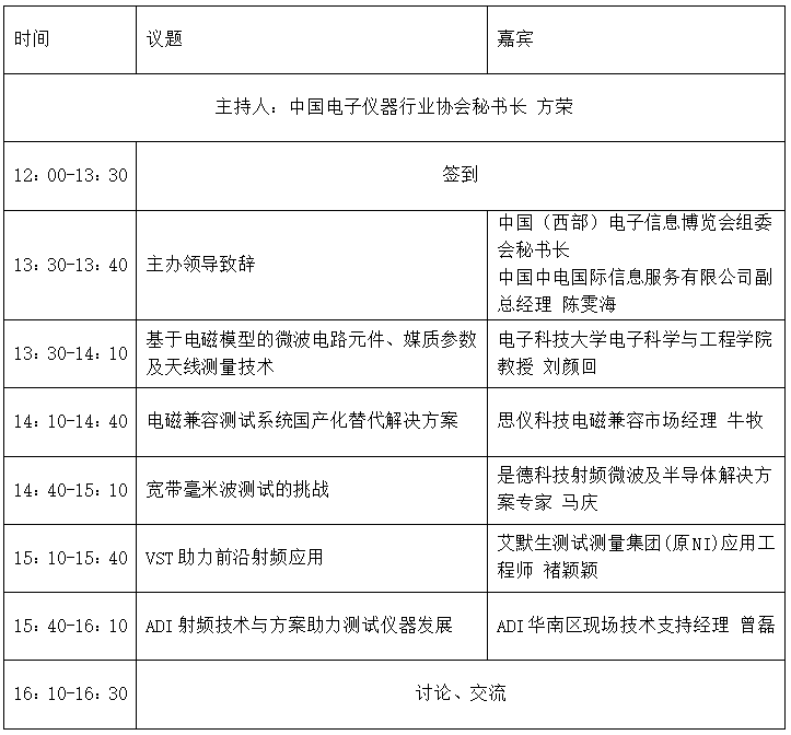
会议议程

随着5G通信的广泛应用、航空航天技术的不断突破、物联网的加速普及以及半导体、汽车电子、医疗、国防等众多行业的技术革新,射频微波技术的应用场景日益丰富,市场需求持续增长。据权威机构预测,到2025年,全球射频微波市场规模将从2023年的135亿美元增长至220亿美元。在国家政策的大力扶持下,我国的射频微波产业正呈现出蓬勃发展的良好态势,产业链上下游企业技术水平不断提升,基础材料和零部件的国产化率逐步提高,市场规模也在持续扩大。
射频微波技术是新一代通信、卫星互联、空天地一体网络、智能感知等国家战略领域的核心基石。未来三大聚焦方向:加速第三代半导体射频芯片产业化进程、突破太赫兹感知与通信技术瓶颈以及构建空天地一体化射频系统集成能力。助力成都打造“中国微波之都”!

(本文系中国(西部)电子信息博览会投稿,不代表本站的观点和立场。文章内容仅供参考,若涉及侵权,请及时联系本站处理。图片授权发布,版权归原作者所有。)
