电子行业6项推荐性国家标准报批公示
作者: 发布时间:2026-01-27 11:32:38 浏览量:
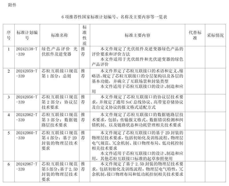
根据标准制修订计划,相关标准化技术组织已完成《绿色产品评价 光伏组件及逆变器》等6项推荐性国家标准的制修订工作。为进一步听取社会各界意见,现予以公示。
以上标准报批稿请登录中国电子工业标准化技术协会网站(www.cesa.cn)“标准报批公示”栏目阅览,并反馈意见。
公示期:2025年7月4日-2025年7月10日。
附件:6项推荐性国家标准计划编号、名称及主要内容等一览表
工业和信息化部科技司
2025年7月3日

